通过手机、网络办理车驾管业务正在得到越来越多群众的青睐。刚刚过去的国庆、中秋双节假期,8天时间,济南交警支队车管所共计受理办结网办业务8620笔,其中办理最多的是申领检验合格标志。
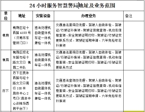
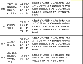
目前,全市已经有15处24小时智慧警局,全年无休全天候为群众提供车驾管业务办理。
这个秋季,网申合格标志很流行
如果您的爱车是七座以下私家车,而且车龄在六年之内,又恰巧应当审车。按照政策,您可以免予上线检测,那么您应当采取什么行动?置之不理?那当然是不行的,按照政策规定,六年内新车虽然免予上线检测,但在审车周期必须申领年检合格标志。那么是否意味着必须去车管窗口办理申领业务呢?也不用这么复杂,这个业务通过网络即可顺利办理。
事实上,随着技术进步和车管理念的进步,越来越多的业务都可以通过网络办理,越来越多的群众正在享受技术进步带来的便利。数据显示,10月1日至10月8日共办理业务8620笔,其中申领检验合格标志4877笔、补换驾驶证211、机动车补换领牌证153笔、申请临时号牌30笔;审核用户认证2108笔,审核提交驾驶人照片495笔,审核互联网AB类驾驶证审验教育301笔,绑定非本人机动车53笔,反馈回复392笔。
15处智慧警局全天候提供车驾管服务
随着城市地域的扩大和工作节奏的加快,并不是每个人都能在工作时间办理车驾管业务,上班时顾不上,这是一些车主、驾驶人面临的尴尬困境。
怎么办?24小时智慧警局营运而生。所谓24小时智慧警局,主要是借助技术的力量,依托车管所、交警队设置,类似于银行的自助服务机,通常设置交通违法自助处理机、自助号牌领取柜、自助体检机等等,无民警值守,24小时无休提供相应车驾管业务办理。
目前,济南全市已经有15处智慧警局服役,可以提供补换领驾驶证、交通违法查询及处理、变更联系方式等20多项车驾管业务办理。
刚刚过去的国庆假期,智慧警局也有不俗表现。其中济南天桥大队办理64笔,济南历下大队五中队54笔,商河县车管所26笔。分析智慧警局数据可以看出,智慧警局的业务办理情况也表现出冷热不均的特点,总体来说表现出设置时间越早、距离市区距离越近,业务越繁忙的特点,一些新设置的点位、以及县区点位,由于知晓度不高,办理业务较少。
济南市车管所提醒,全市15家智慧警局均可为群众提供服务,请大家留存15家警局的地址,方便就近选择办理。
原标题:@济南车主 办车管业务省事大招在此 你用过吗?









