秋意渐浓
你是不是开启了外套+短袖
的组合穿搭模式?
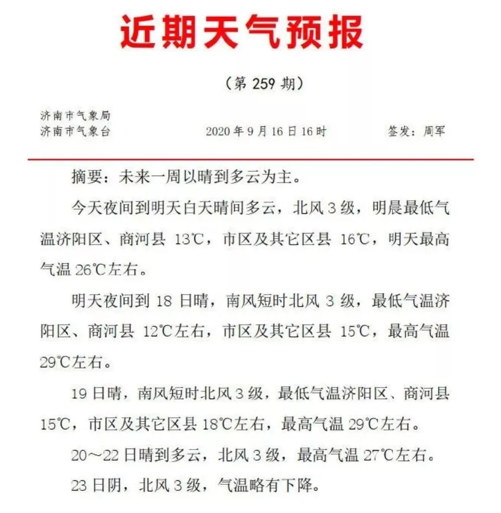
济南9月16日发布的
近期预报显示
今天夜间到明天,济阳区、商河县的
最低气温均已到12℃:
16日夜间到17日白天晴间多云,北风3级,17日清晨最低气温济阳区、商河县13℃,市区及其它区县16℃,明天最高气温26℃左右。
17日夜间到18日晴,南风短时北风3级,最低气温济阳区、商河县12℃左右,市区及其它区县15℃,最高气温29℃左右。
19日晴,南风短时北风3级,最低气温济阳区、商河县15℃,市区及其它区县18℃左右,最高气温29℃左右。
20~22日晴到多云,北风3级,最高气温27℃左右。
23日阴,北风3级,气温略有下降。

晨温跌至“1”字头
体感就是以“凉”为主而非“爽”了
赶紧囤些长袖长裤的秋装才是正经事
千万不要疏忽大意而感冒了

我国大部地区陆续迎来
下半年最冷的早晨
你加衣服了吗?
全国添衣指数地图出炉
一图让你看懂要加几件衣服
↓

17日早晨,我国西南、江南一直到华北、东北一带地区的最低气温都将降至20℃以下,其中北京、石家庄、西安、济南、武汉和成都的最低气温将创下今年下半年以来的新低,早晚出门外套一定要穿起来了。
西北地区、内蒙古以及华北北部等地最低气温甚至不足10℃,只加一件外套已经不足以抵御凉意了,最好再加一件毛衣。

18日早晨,我国最低气温格局变化不大,需要“外套+毛衣”的区域略微向南扩张,此外,云南南部也加入到了“外套要穿起”的行列。

19日早晨,黑龙江北部部分地区需要加两件衣服了,浙江南部的小伙伴外套也要穿起来了。

而对于华南地区的小伙伴们来说,现在加入添衣“群聊”为时尚早,夏天还没走,一件T恤也就足够了。
不过,同样是添衣,各地的情况也不尽相同。
比如未来几天,我国东北地区以及南方大部都将有明显的降雨出现,降雨伴随降温,湿凉的感觉非常明显,当地公众要及时添衣,做好保暖工作。
而在西北、华北等地,随着雨后转晴,昼夜温差将进一步拉大,很多地方可达10℃,局地甚至能达到20℃。昼暖夜寒,当地公众要根据气温变化调整着装,早晚加件外套,中午前后只穿短袖就可以了。
原标题:凉凉了!济南将迎12℃低温,全国添衣指数地图了解一下...









