近日,济南市《关于推进夜间经济发展的实施意见》正式印发,10大项27条强有力举措,引起社会广泛关注。6月27日,济南市文化和旅游局策划举办“泉城之夜文旅消费季”系列活动,推出“十个一百”夜经济文旅项目,发动组织文化场馆、旅游景区、饭店餐馆、休闲娱乐场所等单位,推出百场夜间文旅休闲活动、百场夜间旅游美食节、百处夜间文化旅游打卡点、百处文旅休闲夜娱点。同时启动百款文创产品进百家店、百场泉城夜休闲文旅沙龙、百名“夜游达人”评选、百名夜休闲导游培养计划、百名酒店夜休闲管家培养计划、百名夜休闲出租车司机志愿讲解等活动。
此外,各区县文化旅游部门将在7月至9月举办二百余场丰富多彩的群众性消夏文化活动,“文旅灯光助力夜经济”、“空间流量经济与夜旅游”等多场高峰论坛也将于近期举办,助力济南夜间经济发展。
具体活动如下:
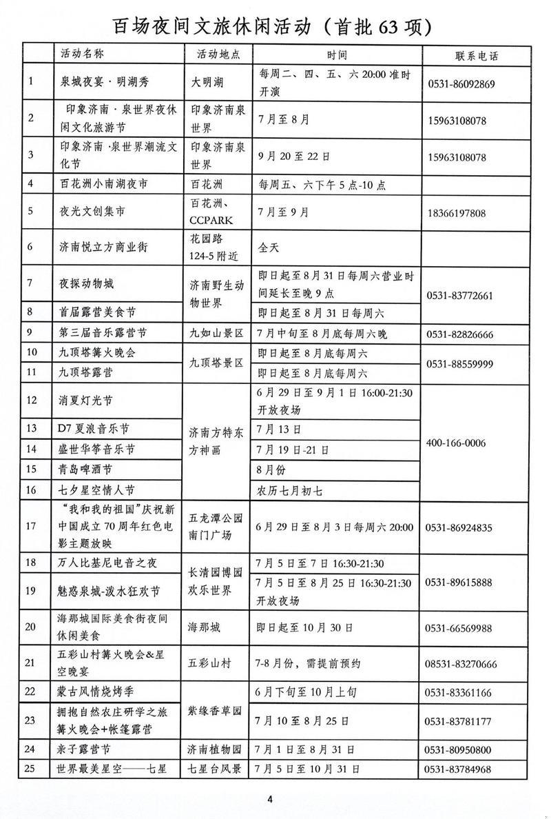
一、百处夜间文旅休闲活动
二、百场夜间旅游美食节活动
三、百处文旅休闲夜娱点
四、百处夜间文化旅游打卡点(首批50个)
景区类(24个):黑虎泉、护城河、大明湖、百花洲、曲水亭街、后宰门街、珍珠泉、芙蓉街、宽厚里、解放阁、泉城广场、泉城公园、千佛山、奥体中心、洪楼广场、百花公园、森林公园、方特·东方神画、野生动物世界、九如山、九顶塔、济南游777路铛铛车、七星台、商河温泉基地;
文化类(9个):省会大剧院、“明湖秀”灯光秀、芙蓉馆书场、江湖义社、合义书场、山东书城、阡陌书店、西西弗书店、品聚书吧;
商场类(17个):绿地中心、恒隆广场、世贸广场、贵和购物中心、银座商城、银座新天地、和谐广场、万达广场、CCPARK艺术主题购物中心、融汇老商埠、小广寒电影博物馆、悦立方24小时商街、印象城、印象济南·泉世界、宜家家居、D17创意产业园、华滨环联夜市。
五、启动百款文创产品进百家店活动
以公开招募的方式征集百款代表济南文化特色的文创产品,推动文创产品进景区、进饭店、进商街、进机场、进车站等夜间消费场所展示销售,促进济南文化旅游夜消费。
六、启动百场泉城夜休闲文旅沙龙活动
围绕促进夜游经济发展话题,开展泉城之夜“围炉夜话”百场文旅沙龙活动,学习先进城市经验,为济南夜经济发展献策支招。
七、启动百名“夜游达人”评选活动
面向社会招募爱夜游、爱生活、爱探索、爱发现、爱分享的100名各领域“夜游达人”,分享了他们眼中的济南夜休闲文化故事,为市民游客提供新颖、实用、权威的夜休闲建议和攻略。评选出的“夜游达人”将获颁专属“勋章”,受邀参加夜休闲探店活动,并在媒体分享自己的经历故事。
八、开展百名夜休闲导游培养计划
导游员是城市文化旅游的重要传播者,是城市夜经济故事的重要讲述者,市导游协会将启动百名夜休闲导游培养活动,编写夜休闲导游词,开展夜休闲知识专项培训,组织夜休闲产品线路讲解演练活动,提高导游员夜休闲旅游讲解水平。
九、开展百名酒店夜休闲管家培养计划
酒店不仅是城市的窗口,也是外地游客与城市交互的媒介,市旅游饭店行业协会将开展百名酒店夜休闲管家培养计划,让酒店前厅、餐饮、客房工作人员成为外地游客参与夜休闲活动的贴心管家。
十、开展百名夜休闲出租车司机志愿讲解活动
市文化和旅游局、市交通运输局、市广播电视台共同发起成立“济南城市旅游讲解员志愿者”出租车分队,在全市优选100名出租车驾驶员经过培训后,为市民游客讲解推介魅力夜济南,当好流动的城市夜经济代言人。
原标题:夜游看这里!济南“十个一百” 夜经济文旅项目都有啥









