2019年历下区义务教育阶段学校
招生工作意见
为切实做好2019年我区义务教育阶段学校招生工作,根据上级有关文件精神,结合我区实际,经区政府同意,特制定如下意见:
一、指导思想
认真贯彻落实《义务教育法》《山东省义务教育条例》《山东省教育厅关于做好2019年普通中小学幼儿园招生入学入园工作的通知》(鲁教基字〔2019〕6号)等文件精神,进一步深化义务教育阶段招生制度改革,推进义务教育优质资源均衡发展,促进教育公平,积极稳妥地做好义务教育阶段中小学招生工作,切实保障我区适龄儿童少年接受义务教育的权利。
二、工作原则
(一)义务教育阶段公办学校招生采取划片招生、免试入学的原则。小学入学一般采取登记入学,初中入学一般采取对口直升方式入学。
户籍内适龄儿童招生按照“户籍、房产与实际居住地相一致”的要求,采取登记入学。2019年我区将继续在部分学校设立弹性学区。
对于没有配建学校或配建学校尚不具备招生条件的新建、插建小区业主子女入学,依照“户籍、房产和实际居住相结合”的招生要求,待业主实际入住并落户后,区教育体育局根据小区周边教育资源实际情况和符合条件的适龄儿童少年人数协调安排入学。
随迁子女小学招生继续按照“积分量化,公平公正,选择与调剂相结合”的要求,划定录取控制线,公布提供学位的学校及学位数量,实行随迁子女选报学校的办法,依据所选报学校空余学位数量按积分从高到低依次录取。根据《山东省教育厅关于做好2016年中小学招生工作的通知》的文件精神,确因学位限制不能在我区就读的随迁子女回户籍所在地就学。
(二)民办义务教育学校招生纳入我区统一管理,招生工作实行审核报备制度,招生工作实施前两周需将学校招生工作实施方案、招生计划报区教育体育局审核备案。
所有公办、民办义务教育学校都要严格遵守义务教育免试入学的规定,不得以任何形式的笔试、面试、面谈、考察等方式选拔学生或把竞赛成绩、考级证明、培训经历等作为入学门槛。对报名人数超过招生计划的民办学校,支持学校采取电脑随机派位方式招生。招生工作与公办学校同步,不得以任何形式提前选择生源。
(三)继续贯彻落实“零择校”“零择班”政策。学校要严格按照划定的学区进行招生,严禁违规跨区域、跨学区招生。省属及高等学校附属中小学以及省属、市属中小学的招生工作要服从区教育体育局的统一管理,按照划定的学区落实招生任务,不得以任何理由拒收本学区适龄儿童少年入学。招收的新生按性别采用随机混编的方式进行均衡编班、阳光分班,加强社会监督。
(四)严格控制班额。严格按照小学起始年级不超过45人、中学起始年级不超过50人标准招生,积极化解其它年级大班额。
(五)对符合条件的公安英烈和因公牺牲伤残公安民警子女按照《关于进一步加强和改进公安英烈和因公牺牲伤残公安民警子女教育优待工作的通知》(公〔2018〕27号)执行。对烈士子女、符合条件的现役军人子女及其他各类优抚对象,按照规定落实教育优待政策。对符合条件的引进高层次高技能人才子女,按相关规定协调入学。
(六)积极推进融合教育,完善以普通学校随班就读为主体、特殊教育学校为骨干的特殊教育体系。除经教育、残联、卫生健康等有关部门联合评定的不具备接受教育能力儿童外,做到应入尽入。
(七)继续做好控辍保学工作。学校需制定失学辍学儿童少年的控辍保学工作方案,对本学区内未入学的适龄儿童少年进行筛查、登记,对失学辍学儿童少年实时监测、分类建档、联控联保、精准施策,确实做好失学辍学儿童少年的劝返复学。
(八)在适龄儿童入学信息现场确认两周前,区教育体育局将向社会公布招生入学政策、范围、程序、条件、咨询电话等;招生工作结束后两周内,公示录取结果。全区小学招生工作原则上在7月底前结束。各学校于9月30日前完成新生电子学籍注册。
(九)为落实“一次办好”的政策精神,减轻群众的办事负担,提高办事效率,我区将在2020年3月份开放适龄儿童信息采集平台,方便家长登记2020年入学适龄儿童的信息。
(十)根据《济南市中心城基础教育设施三年建设规划》的逐步落实,结合我区教育资源分布状况,区教育体育局将对部分学校的使用、管理及学区调整做科学统筹、合理调配,并及时对社会公示。
三、中小学招生要求
(一)小学阶段招生
适龄儿童少年监护人应本着实事求是的原则,提供真实有效的证明材料和信息。因弄虚作假所造成的后果,由监护人承担。
1.历下区户籍适龄儿童入学
(1)年满6周岁(2013年8月31日(含)前出生)。
(2)适龄儿童及家庭拥有历下区户籍和房产,并在历下区长期居住。
2.符合条件的随迁子女
(1)年满6周岁(2013年8月31日(含)前出生)。
(2)随迁子女家庭在历下区实际居住一年以上,父母(监护人)至少一方必须满足以下条件:
①持有历下区的居住证一年以上,居住证至少在2018年8月31日前办理且连续至今;
②在济南市区务工,参加社会保险满一年以上,社会保险至少在2018年8月31日前缴纳且连续至今。或在济南市区合法经营,至少在2018年8月31日前注册并依法纳税且连续至今。
(3)居住证和实际居住地有一项不在历下区的,不符合随迁子女入学条件。
(二)初中阶段招生
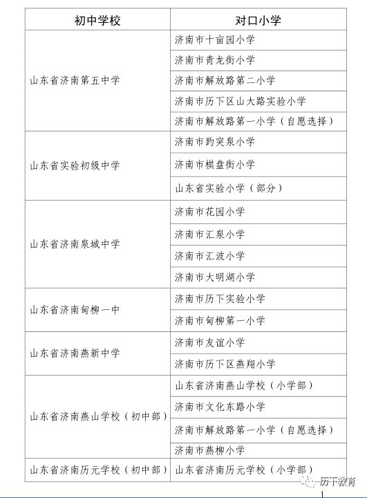
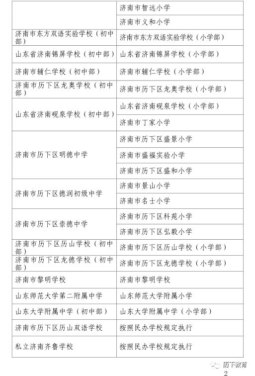
根据《山东省教育厅关于做好2019年普通中小学幼儿园招生入学入园工作的通知》(鲁教基字〔2019〕6号)文件精神“初中入学一般采取对口直升方式入学”。
四、组织保障
(一)加强组织领导。招生工作是党和政府民生工作的重要内容,涉及千家万户的切身利益,政策性强,群众关注度高。各有关部门要在区政府的统一领导下,高度重视,加强协作,通力配合。各学校校长是招生工作第一责任人,要强化责任担当,履职尽责,以高度负责的态度抓好招生工作。学校要成立招生工作领导小组,结合学校实际,制订招生计划和预案,严格按照全区统一工作部署做好今年的招生工作。
(二)加强舆论宣传。通过区教育体育局官方网站、“历下教育”微信公众平台、新闻媒体等,及时宣传招生政策,自觉接受社会监督。各学校要设立招生咨询电话,安排专人负责招生咨询工作,及时、准确、耐心地解答家长关心的问题。
(三)建立应急保障机制。各学校要树立全区一盘棋的思想,顾全大局,积极采取措施,确保适龄儿童、少年依法入学。要建立应急保障机制,及时报告舆情,并积极协调相关部门,稳妥地处置突发事件。
(四)严肃工作纪律。各学校要严格贯彻落实省教育厅招生工作的“十项严禁”纪律要求。各部门、单位招生人员要认真学习和执行招生工作的各项政策要求,本着对社会、对学生高度负责的精神,恪尽职守,廉洁自律,维护好教育的良好形象。
(五)全面强化监督问责。区教育体育局将按照违规违纪举报和申诉受理机制,全方位的接受社会监督,严肃查处违规违纪行为。对因违反招生纪律、弄虚作假、徇私舞弊造成不良影响的单位或个人,视情节轻重给予约谈、通报批评、追究相关人员责任等处罚。对于民办学校,可依照有关规定给予减少下一年度招生计划、停止当年招生直至吊销办学许可证的处罚。
附件1:
2019年历下区小学对口直升初中一览表
附件 2.
2019年历下区小学学区范围
戳我查看
济南市历下区教育和体育局
2019年6月15日
原标题:看过来!2019年历下区义务教育阶段学校招生工作意见公布









